Sports News

体育资讯

体育管理机构对未按规定落实欠薪义务的职业足

作者:贝斯特bst2222 时间:2026-03-11 浏览: 来源:贝斯特官网

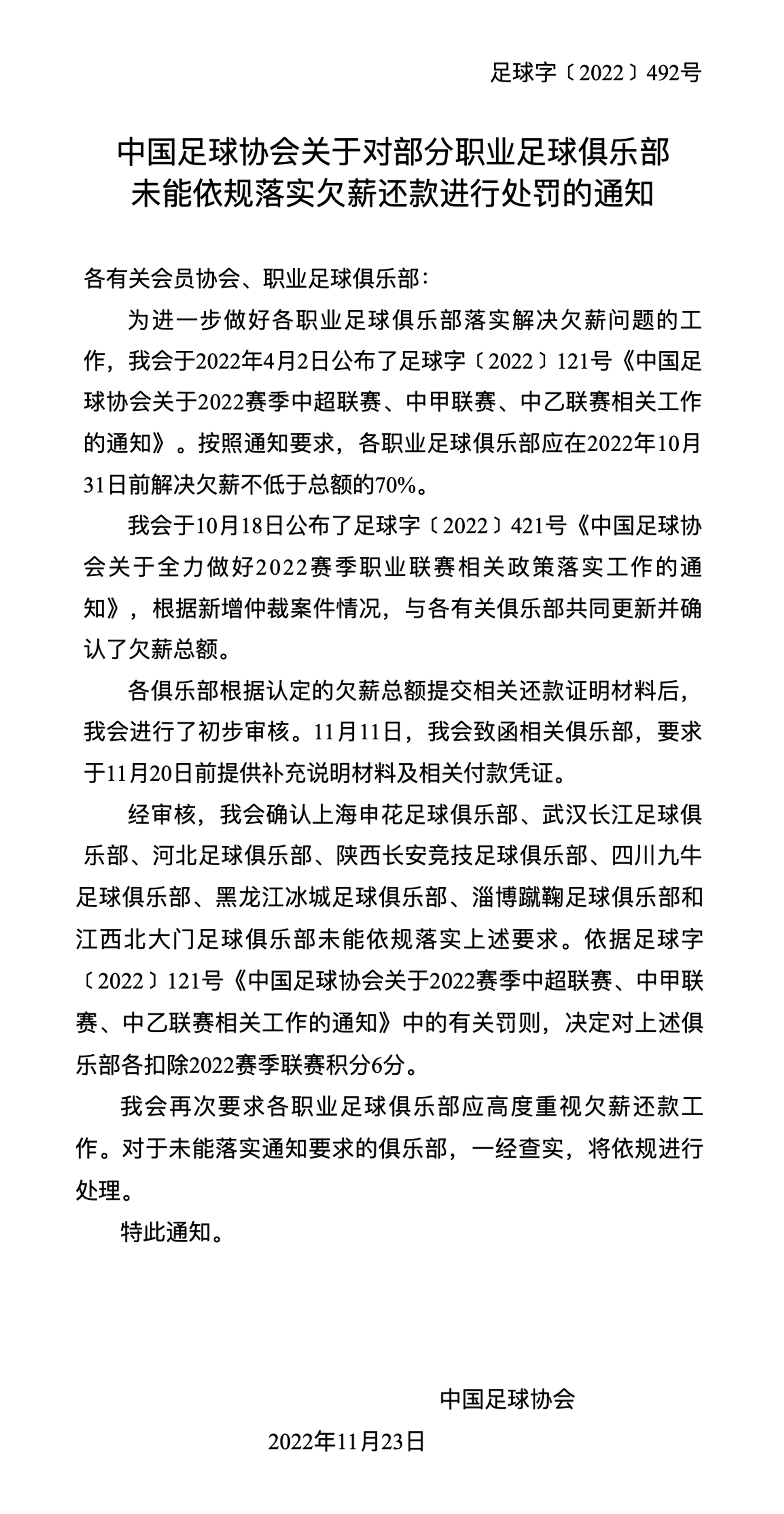
近日,体育管理机构对未按规定落实欠薪还款义务的职业足球俱乐部发布了一则纪律处分通知。经核查,包含上海申花在内的8家俱乐部未能严格遵守相关规定,因而被作出相应处理。这次决定体现了监管部门坚持以维护球员合法薪酬、规范俱乐部财政行为为目标的执法态度。 具体来说,涉事俱乐部被扣除本赛季的联赛积分,总数为6分。这一处罚直接影响相关球队在积分榜上的排名,或对保级、争夺比赛名额以及未来转会安排造成连锁影响。联合惩罚的设置旨在促使俱乐部尽快清偿拖欠的工资及相关款项,建立可核验的支付记录,确保球员及雇员的劳动权益得到切实保护。 通知还强调,涉及的规定执行标准与监督机制将继续执行,要求各俱乐部在规定时限内完成整改,建立或完善工资支付的时间表,以及必要的证据材料提交程序,以便监管机构进行持续监督与复核。对尚未达到要求的其他俱乐部,监管部门将继续跟进,必要时采取进一步措施,确保违规行为不再重复发生。 从制度层面看,这一举措传递出加强职业足球治理的信号,有助于健全财政透明度、规范债务结构、提升薪酬管理水平。各参赛俱乐部应以此为契机,完善内部财务治理、建立透明的薪酬发放机制、加强对合同与债务关系的披露与审计,避免未来再发生类似问题,从而有助于提升联赛的公信力与参与度。 长期来看,监管机构的持续监督与规范化要求,预计将推动行业在薪酬治理、风控体系建设、信息披露等方面形成常态化机制。这对球员职业发展、培训体系的稳定、以及球迷对联赛形象的信任都将产生积极影响。有关方面也表示,将以更高标准推进执法与合规,推动职业足球向更健康的轨道迈进。 体育管理机构对未按规定落实欠薪义务的职业足